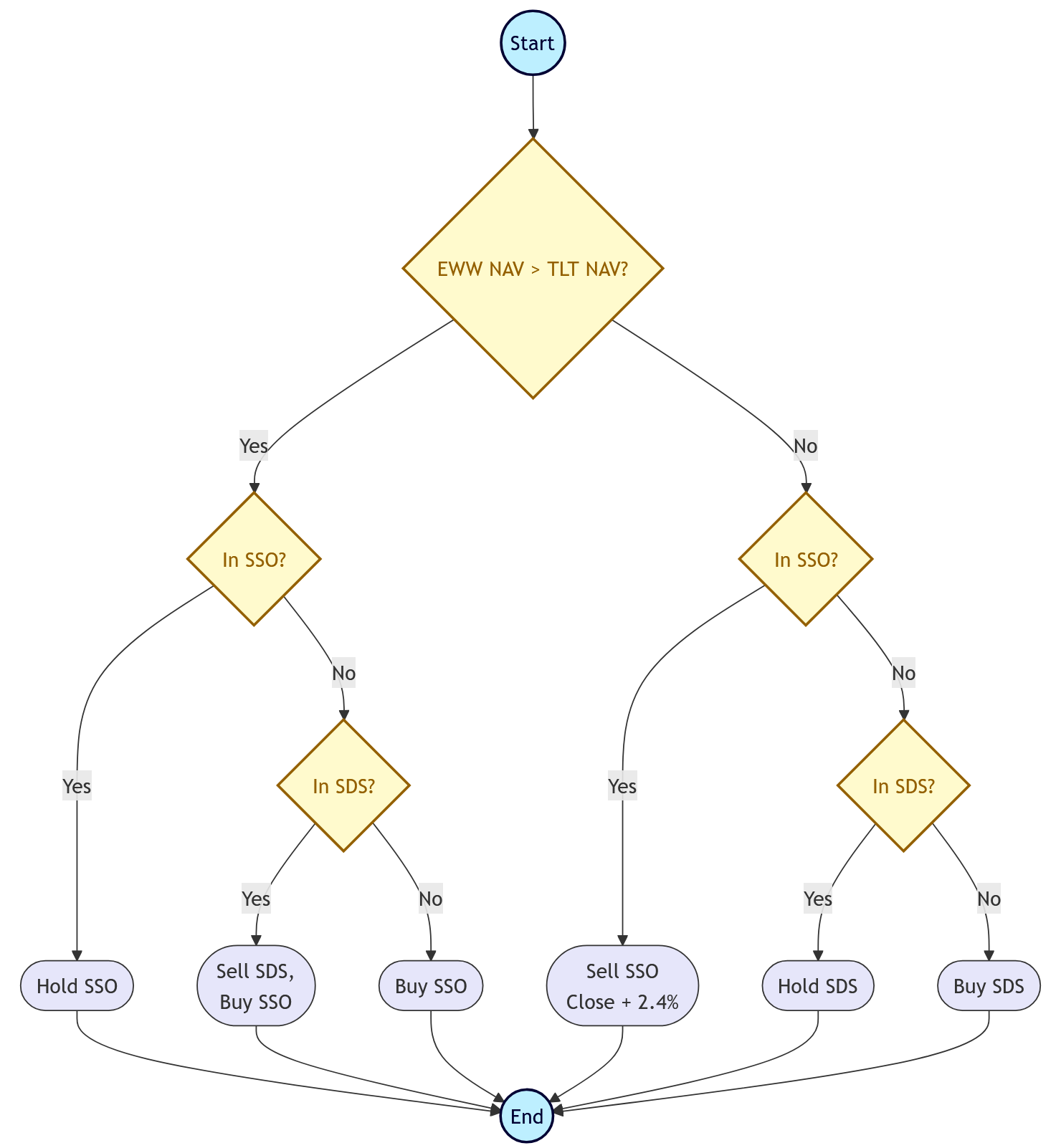
SSO SDS imp flowchart

Responses